首页>财务公开

2023 年度包头市总工会(部门) 决算公开

发布日期:2024年09月26日作者:    来源:包头市总工会    【字体: 】   阅读:

上一篇: 2023年度包头市总工会单位预算公开
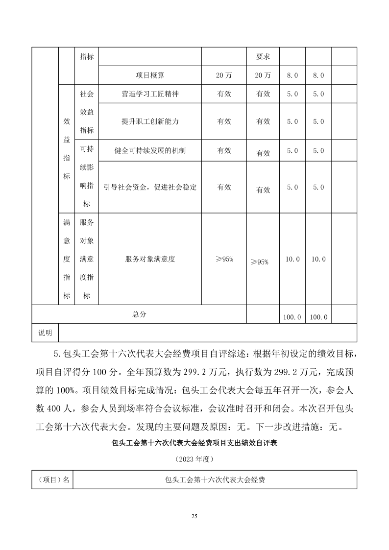
下一篇: 2023 年度包头市总工会(本级) 决算公开