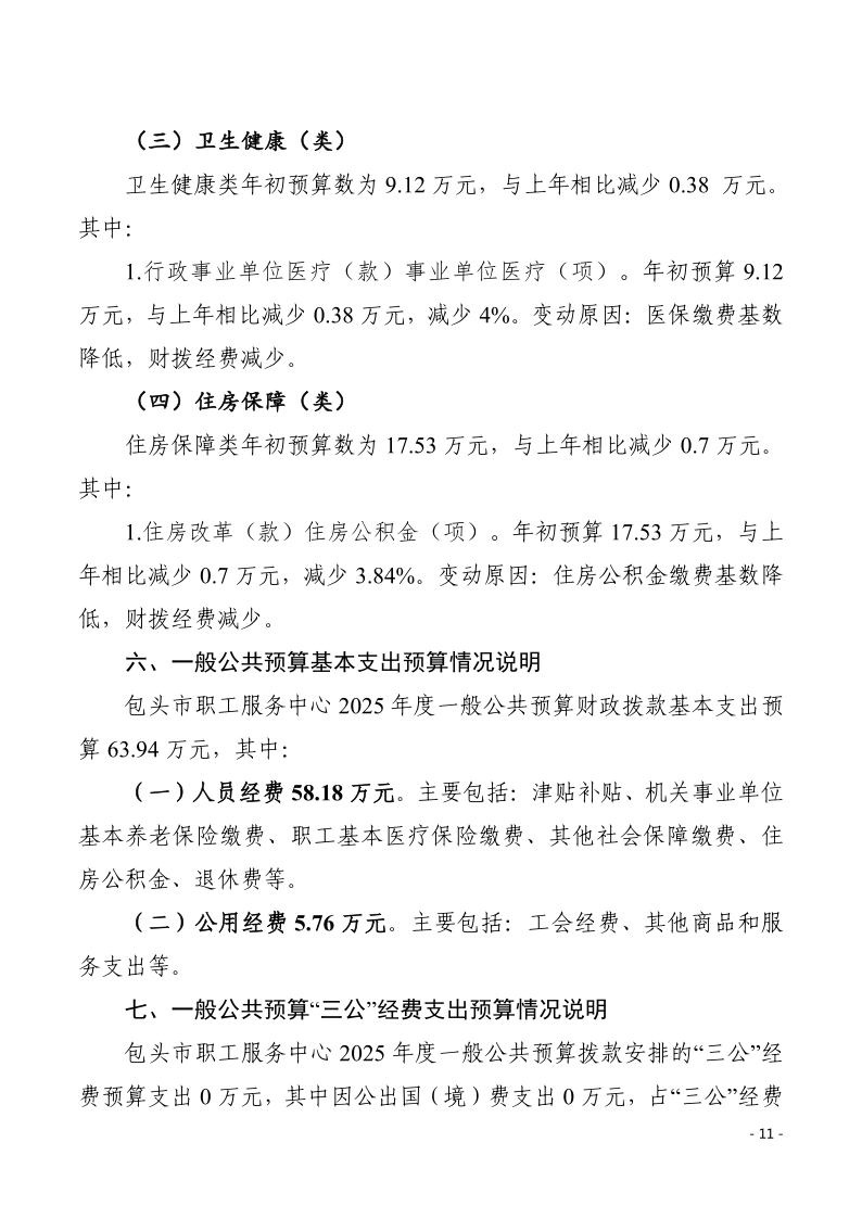
相关内容:
财拨收支总表.xlsx
国有资本经营表.xlsx
绩效目标表.xlsx
三公经费表.xlsx
收入总表.xlsx
收支总表.xlsx
项目支出表.xlsx
一般公共预算基本支出表.xlsx
一般公共预算支出表.xlsx
政府采购表.xlsx
政府性基金表.xlsx
支出总表.xlsx
上一篇: 2024 年度包头市职工健康休养中心 (内蒙古工人包... 下一篇: 2025年度包头市第一工人文化宫预算公开