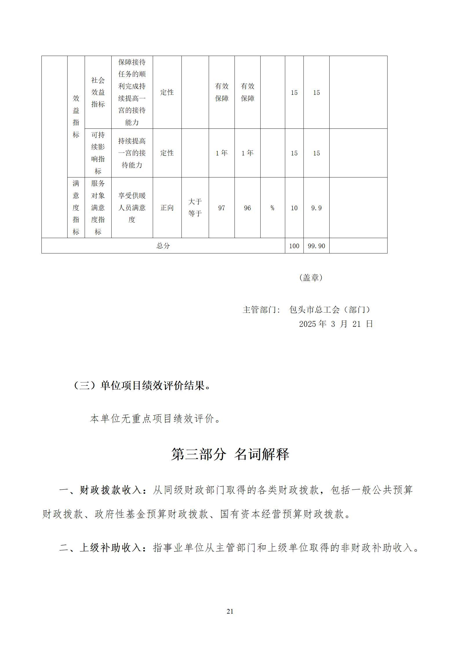
GK01收入支出决算总表.xlsx
GK02收入决算表.xlsx
GK03支出决算表.xlsx
GK04财政拨款收入支出决算总表.xlsx
GK05一般公共预算财政拨款支出决算表.xlsx
GK06一般公共预算财政拨款基本支出决算明细表.xlsx
GK07一般公共预算财政拨款项目支出决算明细表.xlsx
GK08政府性基金预算财政拨款收入支出决算表.xlsx
GK09国有资本经营预算财政拨款收入支出决算表.xlsx
GK10财政拨款“三公”经费支出决算表.xlsx
GK11机关运行经费支出、国有资产占用情况及政府采购支出信息表.xlsx
上一篇: 2024 年度包头市总工会部门决算公开报告 下一篇: