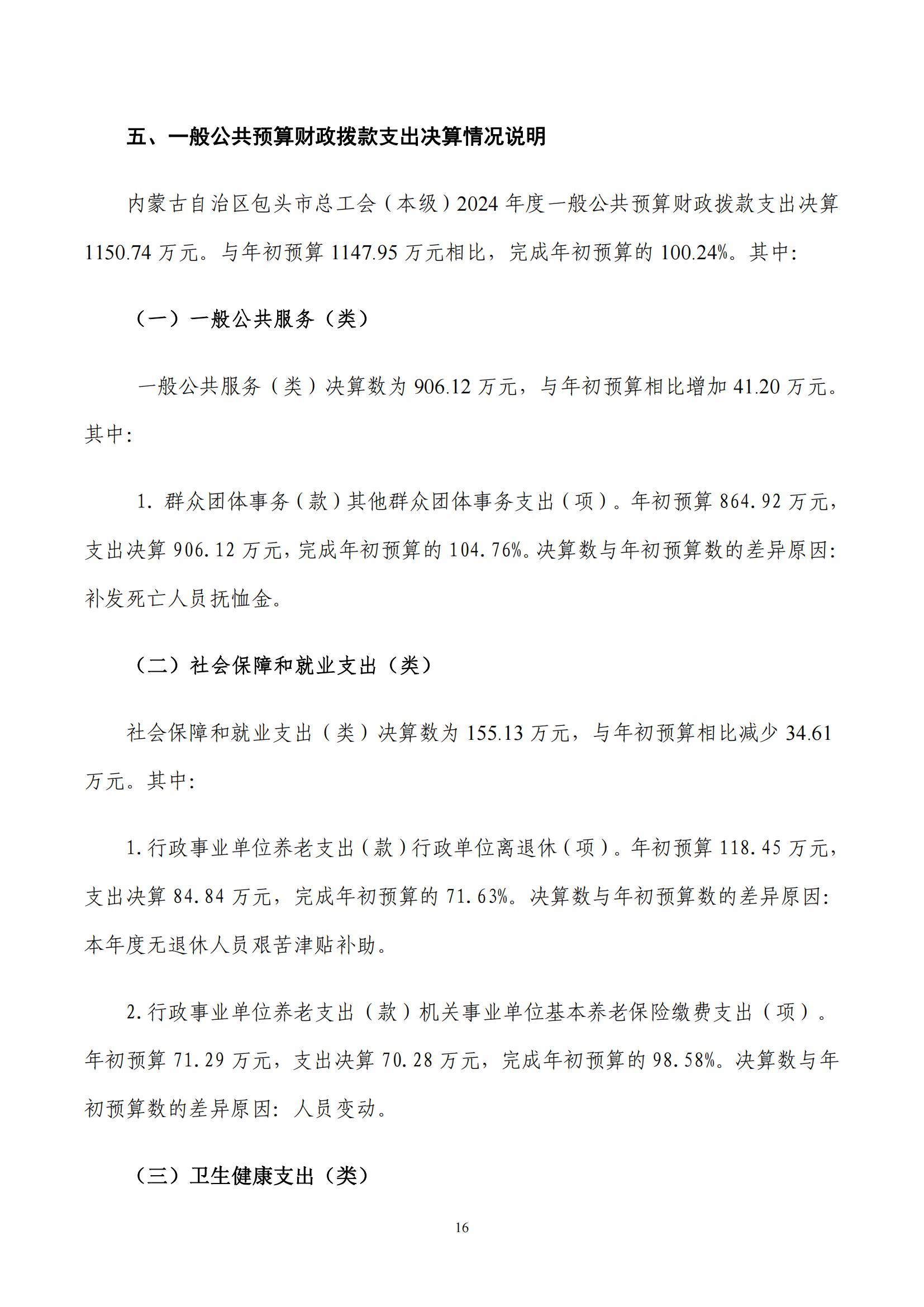
1.收入支出决算总表.xlsx
2.收入决算表.xlsx
4.财政拨款收入支出决算总表.xlsx
3.支出决算表.xlsx
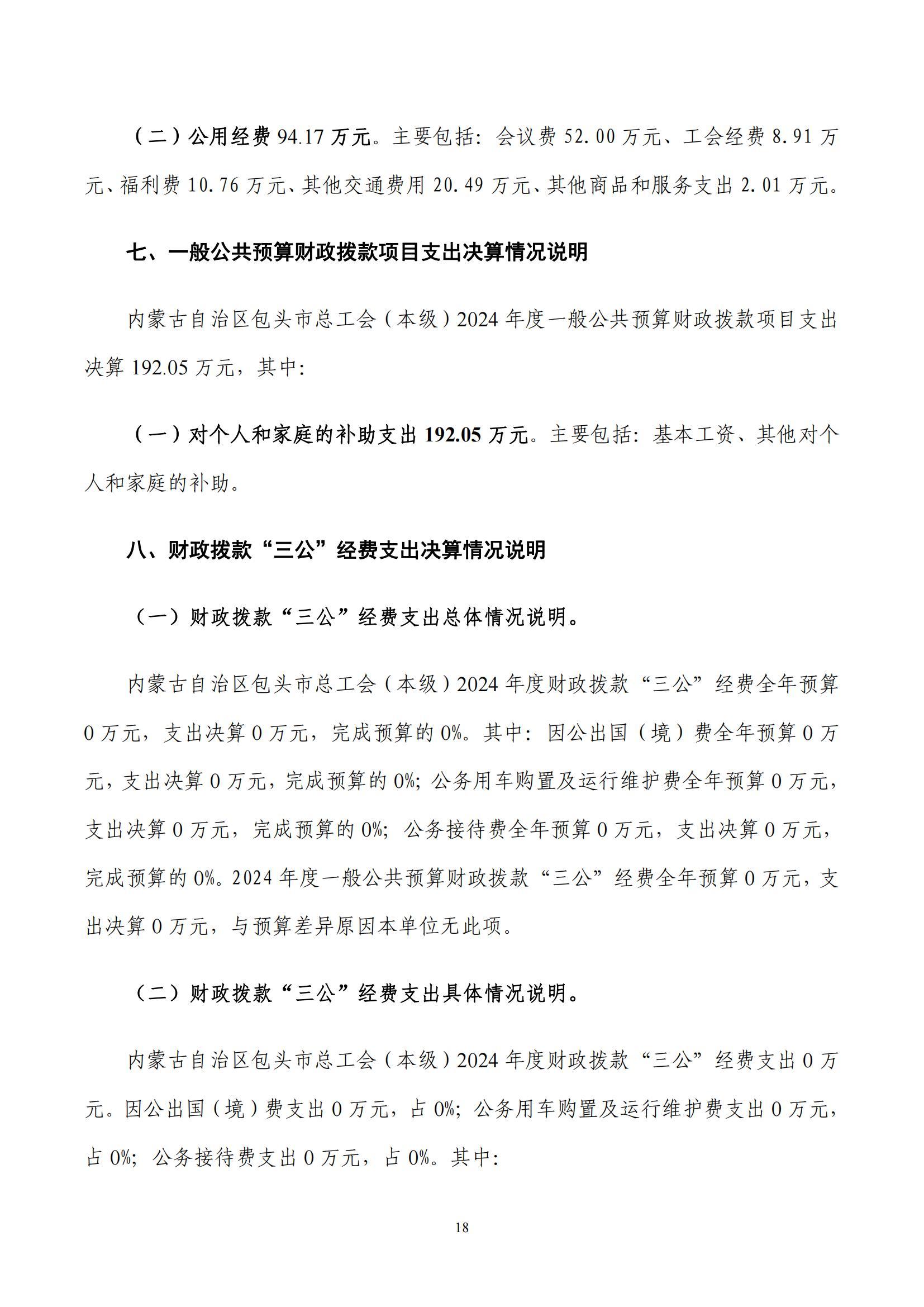
5.一般公共预算财政拨款支出决算表.xlsx
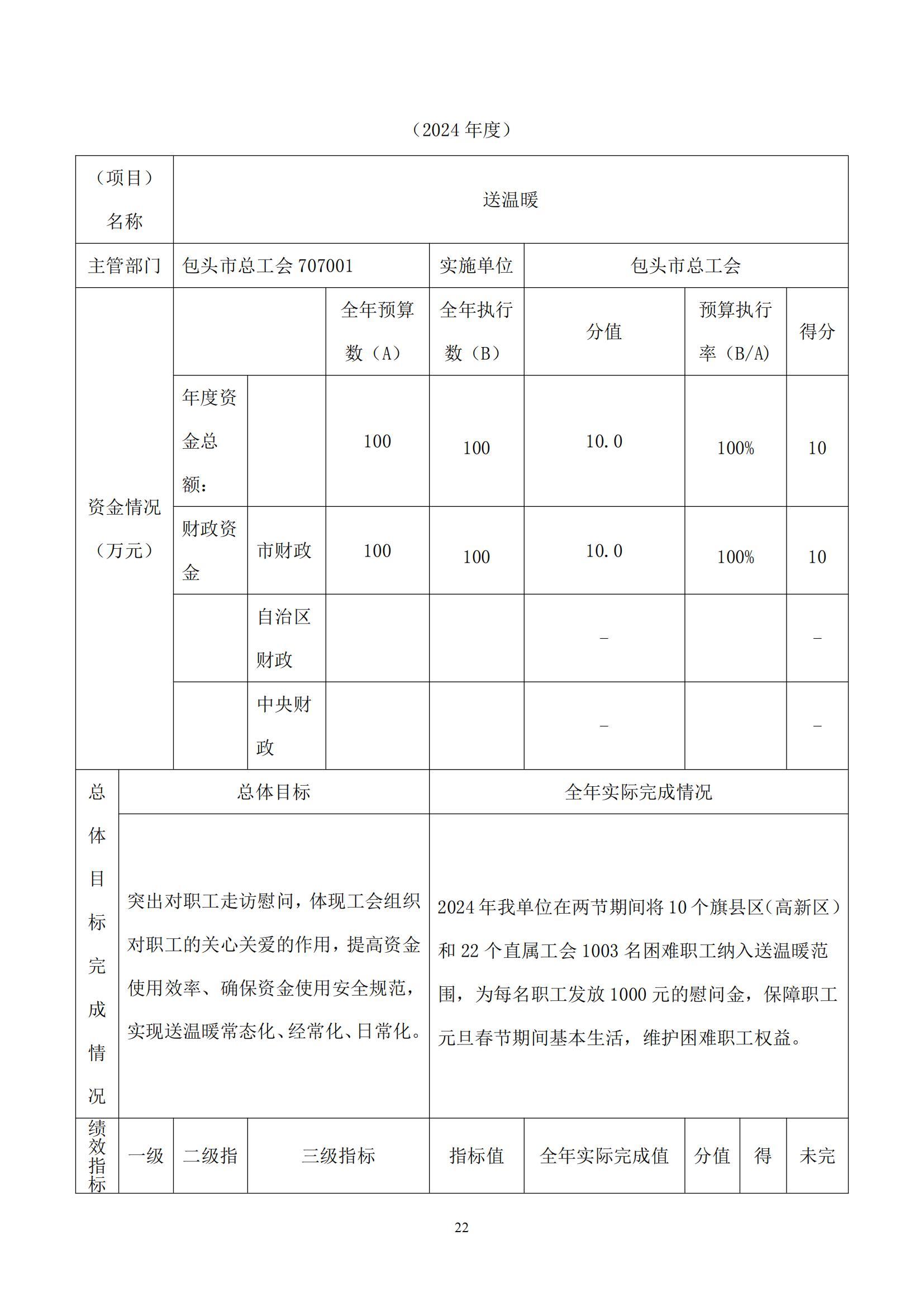
7.一般公共预算财政拨款项目支出决算明细表.xlsx
6.一般公共预算财政拨款基本支出决算明细表.xlsx
8.政府性基金预算财政拨款收入支出决算表.xlsx
10.财政拨款“三公”经费支出决算表.xlsx
9.国有资本经营预算财政拨款收入支出决算表.xlsx
11.机关运行经费支出、国有资产占用情况及政府采购支出信息表.xlsx
上一篇: 下一篇: