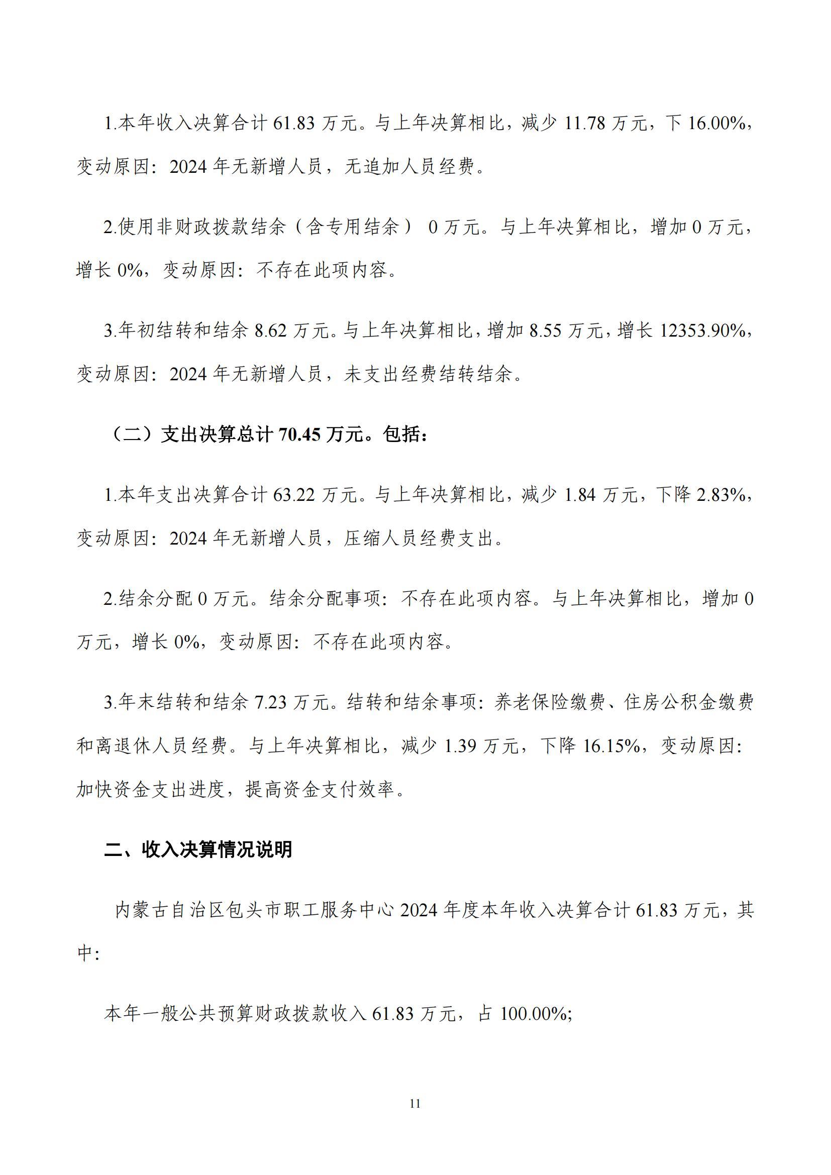
1收支决算总表.xlsx
2收入决算表.xlsx
3支出决算表.xlsx
4财拨收支决算总表.xlsx
5一般公共财拨支出表xlsx.xlsx
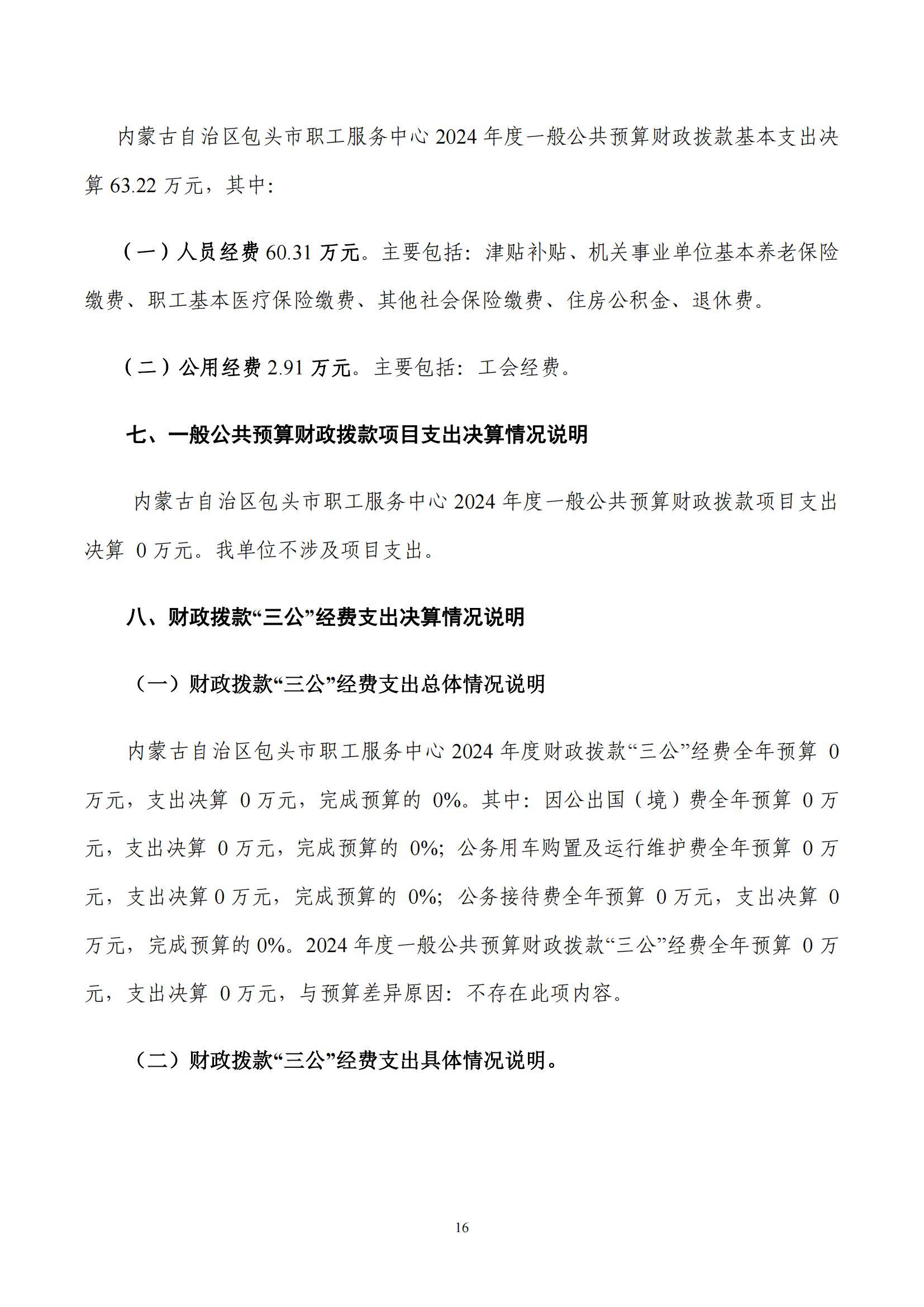
6一般公共财拨基本支出表.xlsx
7一般公共财拨项目支出表.xlsx
8政府性基金财拨收支表.xlsx
9国有资本经营财拨收支表.xlsx
10财政拨款三公经费决算表.xlsx
11机关运行经费政府采购支出信息表.xlsx
上一篇: 2024年度内蒙古自治区包头市第一工人文化宫(差额... 下一篇: